科技部近日公布的2016年973计划(含重大科学研究计划)即将结题项目
              
                2016-07-29 11:53:52
                作者:本网整理                来源:科技部 
              
             
            
            
            
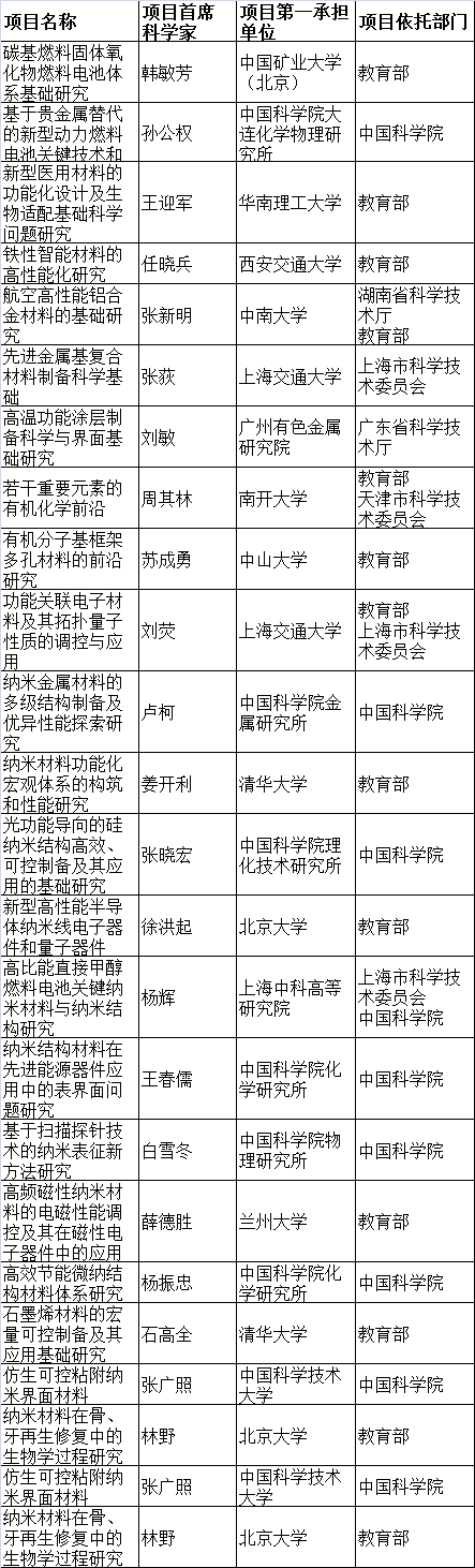
                 日前,科技部公布了2016年973计划(含重大科学研究计划)项目结题验收工作,其中部分材料类项目即将结题。
 

 
   详细表单请参考:科技部基础研究司关于2016年973计划(含重大科学研究计划)项目结题验收工作安排的通知
 
 
更多关于材料方面、材料腐蚀控制、材料科普等等方面的国内外最新动态,我们网站会不断更新。希望大家一直关注国家材料腐蚀与防护科学数据中心http://www.ecorr.org 
 
            免责声明:本网站所转载的文字、图片与视频资料版权归原创作者所有,如果涉及侵权,请第一时间联系本网删除。